德立華DDF650LCD液晶顯示移動電源板是一顆移動電源專用控制芯片,內含充電管理模塊,電量檢測模塊,升壓模塊,電量指示,負載檢測,過充、過壓、過流、短路、過放保護模塊,鋰電池電量采用庫侖計量。
1、高度集成,極少的外圍元器件
2、按鋰電池的充放電曲線設計(涓流,恒流,恒壓過程)
3、開關頻率 500KHz,升壓效率可高達85-90%
4、電量采用庫侖計算方法,能精確到百分之一電量顯示,可擴展到百分比顯示的LCD上
5、低待機功耗10uA(應該是目前市面上最低的了)
6、輸出空載自動識別關機
7、充電電流50MA-2A可調
8、支持單路和雙路USB輸出設計,輸出電流最大可達2A
9、具有過充、過壓、過流、短路保護、過放保護功能
10、智能自動識別手機,插上手機自動喚醒充電功能(可選)
11、具有電池溫度保護功能(可選)
12、具有LED照明手電功能(可選)
13、符合 RoHS 規范
14、工作電壓及溫度-40°C -85°C

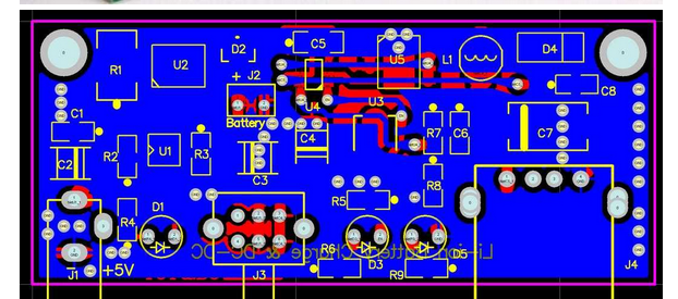
接下來德立華電子科技給大家介紹一下移動電源板的原理圖,讓大家更好的知道移動電源的原理(這可不是每個公司能夠分享出來的哦)

主站蜘蛛池模板:
灵丘县|
成武县|
祁阳县|
巨野县|
县级市|
阿勒泰市|
曲沃县|
图木舒克市|
罗平县|
宁南县|
旌德县|
札达县|
金坛市|
商洛市|
晋江市|
乌鲁木齐县|
湟源县|
景东|
巨鹿县|
邳州市|
恩施市|
泗水县|
永嘉县|
平泉县|
米脂县|
资兴市|
葫芦岛市|
荆门市|
乳山市|
宝应县|
赤城县|
东明县|
类乌齐县|
江山市|
开封县|
长岛县|
通河县|
麦盖提县|
越西县|
吴江市|
沙坪坝区|