移動電源QC3.0快充方案
德立華此次推出的移動電源方案雙向皆采用QC3.0快充技術,內建高通自家的SMB1351輸入充電IC,搭配QC3.0適配器輸入對移動電源做快速充電;輸出采用安森美 (ON) 的QC3.0識別IC NCP4371,結合MPS的功率IC MP3428,提供18W功率的QC3.0快速充電輸出。
【方案功能】
本移動電源方案可同時輸出兩組電源,一組為QC3.0輸出,另一組為固定5V輸出,可同時對兩支手機充電。QC3.0輸出最大功率達18W,輸出電壓范圍最小為3.6V,最高為12V;固定5V輸出最大功率為10W。
移動電源輸入除適用一般5V適配器外,最大特點是支持QC3.0適配器,讓移動電源本身電池也具備快充功能,最大充電電流更高達4.5A,可于半小時內讓移動電源充電達80%電量。
MCU內建程序包含充、放電燈號顯示、電量顯示與相關保護功能。
【方案特色】(包含方案之優勢、特色)
Micro USB輸入:QC3.0, 3.6V~12V@18W
USB Type A輸出1:QC3.0, 3.6V~12V@18W
USB Type A輸出2:5V@2A

4 times faster than conventional charging
30 minutes to 80% full capacity
Charge IC: Programmable single cell Li-Ion battery charger: Qualcomm SMB1351, feature:
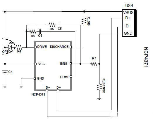
QC3.0 HVDCP Controller: ON NCP4371, feature:
Boost DC/DC Converter 1 for QC3.0 Output: MPS MP3428
Boost DC/DC Converter 2 for 5V/2A Output: MPS MP3422
MCU:, 32bit Cortex M0, ST micro STM32F030F6

Battery protection IC: Diodes AP9101C
LDO:ON NCP4586
標簽: QC2.0,QC3.0
主站蜘蛛池模板:
伊通|
莱州市|
镇雄县|
民乐县|
马山县|
马尔康县|
马公市|
图们市|
无为县|
根河市|
洛隆县|
类乌齐县|
杭锦旗|
海晏县|
松滋市|
正阳县|
图木舒克市|
潼南县|
大丰市|
南华县|
青龙|
桦甸市|
蓝山县|
泌阳县|
威信县|
西昌市|
怀化市|
镇平县|
射阳县|
固原市|
林芝县|
岳阳县|
岱山县|
拉萨市|
白城市|
淮滨县|
上饶市|
蓬莱市|
五寨县|
苗栗县|
潜江市|